首页
>政务公开>政府部门 信息公开>县教育局>法定主动公开内容>最新信息公开
临洮县教育局关于2024年省市级课题立项评审拟推荐上报名单的公示


发布时间:2024-04-26 15:32 来源: 临洮教育 字号:[ ] 视力保护色:


根据定西市教育局《关于做好教育科学“十四五”规划2024年度省市级课题申报立项工作的通知》(定教研函[2024]1号)精神,县教育局分高中教育、初中教育、小学教育、学前教育四个学段,通过教师个人申报,学校、学区评审筛选、公示推荐,经县教育局评审,拟推荐文亚桃等申报的103项省级课题,郭晓娟等申报的94项市级课题参加省市评审,现将拟推荐名单予以公示。公示期间如有异议,可向县教育局实名反映。

公示时间:2024年4月25至4月30日

受理电话:0932-2246962

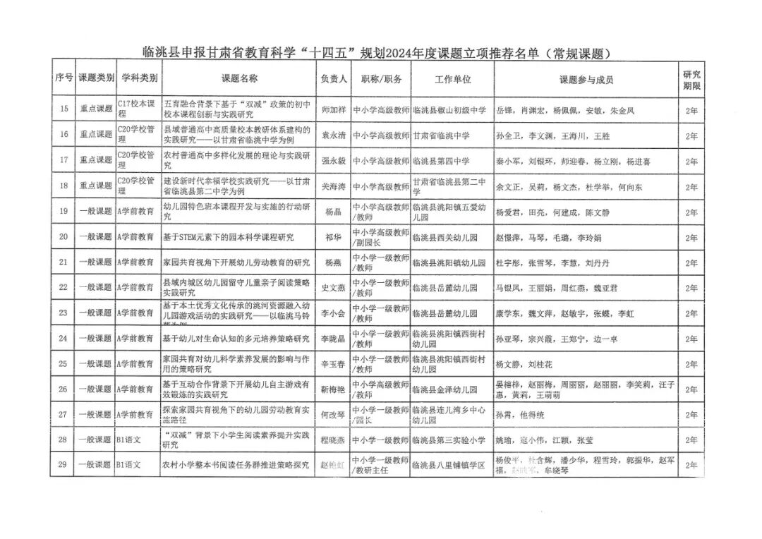
附件1:临洮县申报甘肃省教育科学“十四五”规划2024年度课题立项推荐名单

附件2:临洮县申报定西市教育科学“十四五”规划2024年度课题立项推荐名单


临洮县教育局         

2024年4月25日       

图片


图片


图片


图片


图片


图片


图片


图片


图片


图片


图片


图片


图片


图片

图片
图片




责任编辑:临洮县教育局
分享到:
[ 打印本页 | 关闭窗口 ]