首页
>政务公开>政府部门 信息公开>县教育局>法定主动公开内容>最新信息公开
关于2024年甘肃省成人高校招生全国统一考试网上报名工作的公告


发布时间:2024-08-30 18:17 来源: 甘肃省教育考试院 字号:[ ] 视力保护色:


2024年甘肃省成人高校招生全国统一考试网上报名,信息确认审核继续采用线上和线下两种方式,原则上以线上审核为主,线下审核为辅。所有参加全国统考、单考和免试入学的考生均需办理报名手续。请考生登录报名系统时仔细阅读相关公告及有关报名流程,确保报名工作顺利完成。现就有关事宜公告如下。

一、2024年甘肃省成人高考网上报名系统开通时间及网址

报名时间:9月3日8:30至7日18:00

审核时间:9月3日8:30至10日18:00

准考证打印时间:10月16日至20日

报名登录方式:登录甘肃省教育考试院官网(https://www.ganseea.cn),选择“综合管理平台”,选择“考生入口”,注册登录后选择“成人高考”进入报名页面,根据提示微信绑定、填写基本信息,上传材料及网上缴费,完成报名工作等待审核。

二、资格审核

(一)线上审核

1.报考高起本或高起专的考生,须上传本人身份证及高级中等教育学校毕业证或同等学力证明等相关材料。

2.报考专升本的考生,需上传本人身份证及经教育部审定核准的国民教育系列高等学校、高等教育自学考试机构颁发的专科毕业证书、本科结业证书或以上证书,同时上传学信网下载的学历报告证明等材料。

3.考生一般应在户口所在市(州)报名并参加考试。确需在非户口所在市(州)报考的,原则上应在工作或居住地所在市(州)报考。非户口所在市(州)报考的考生,除上传有关报考条件材料外,还需上传报考所在地工作或居住相关证明材料。

4.上传照片:本人近期白底免冠正面照片,分辨率:240*320像素,大小不超过50K(此照片为上报教育部学籍注册使用),上传照片有误造成的一切后果由考生本人自行承担。

5.报考成人高校医学门类专业的考生应具备以下条件:

(1)报考临床医学、口腔医学、预防医学、中医学等临床类专业的考生,应当取得省级卫生健康行政部门颁发的相应类别的执业助理医师及以上资格证书或取得国家认可的普通中专及以上相应专业学历;或者县级及以上卫生健康行政部门颁发的乡村医生执业证书并具有中专学历或中专水平证书。

(2)报考护理学专业的人员应当取得卫生健康行政部门颁发的护士执业证书。

(3)报考医学门类其他专业的人员应当是从事卫生、医药行业工作的在职专业技术人员。

(4)考生报考的专业原则上应与所从事的专业对口。

(二)线下审核

线下审核材料与线上审核材料要求一致。网上报名完成后,审核部门通过微信公众号推送的信息提醒考生线下审核,考生须持相关材料原件及复印件到审核地进行现场审核。未在审核部门提醒的时间段内进行现场审核,造成报名不成功责任自负。

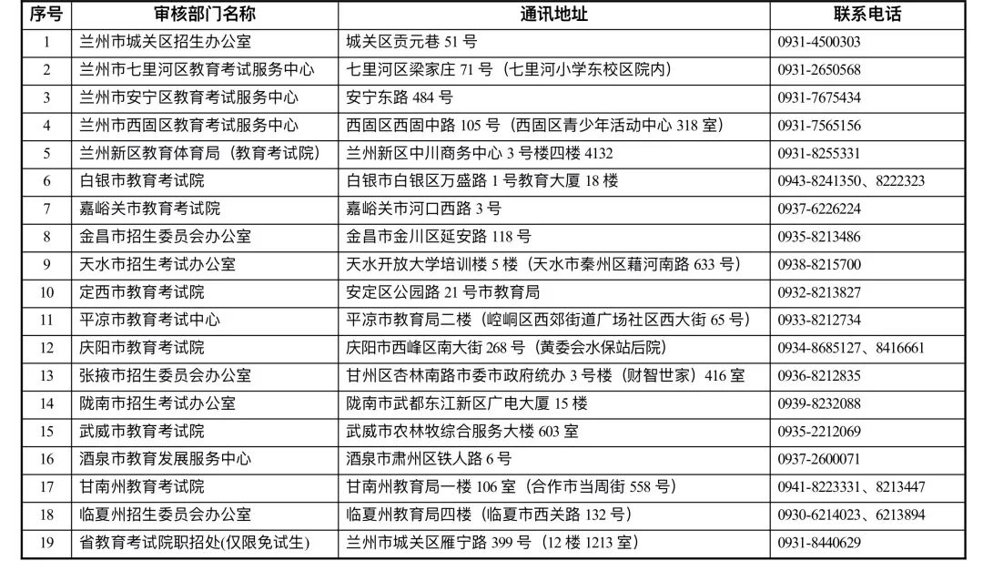
免试入学考生线下审核地点为甘肃省教育考试院职业教育招生处;其他考生线下审核到相关市(州)教育考试招生机构(兰州市在城关区招生办公室、七里河区教育考试服务中心、安宁区教育考试服务中心、西固区教育考试服务中心、兰州新区教育考试院等审核)。

三、有关其他要求

为提高网上报名资格审核的时效性,2024年成人高考网上报名使用微信绑定业务,通过微信公众号推送提醒考生审核状态功能。考生完成网上报名流程后,可根据微信公众号提醒服务及时有效完成审核工作。

对伪造、变造学历证书、工作或居住证明材料等违法行为造成的一切后果由本人自行承担。

如有问题可电话咨询有关市(州)教育考试招生机构(见附件)

附件

2024年甘肃省成人高校招生网上报名各地审核部门地址及联系电话汇总表

甘肃省教育考试院

2024年8月30日

2024年甘肃省成人高校招生网上报名各地审核部门地址及联系电话汇总表

图片




责任编辑:临洮县教育局
分享到:
[ 打印本页 | 关闭窗口 ]